
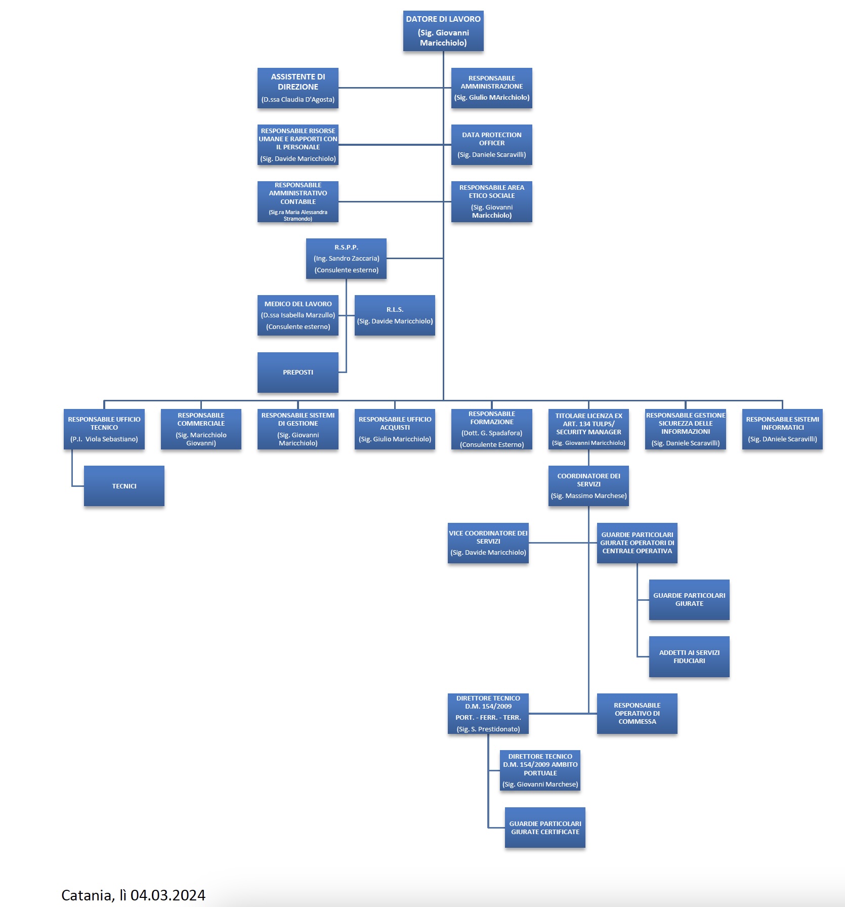
Organigramma
M.G. Security S.r.l., istituto di vigilanza con sede a Catania, rivolge particolare attenzione alla qualità dell’organizzazione e dei servizi offerti, frutto di una ventennale esperienza nel campo della sicurezza privata e security aziendale, mette a disposizione di tutti gli stakeholders il proprio organigramma aziendale, che permette di tenere sempre sotto controllo la struttura reale dell’azienda e le mansioni svolte da ciascuno dei suoi componenti.
Rispecchiando la situazione attuale dell’impresa, l’organigramma viene costantemente aggiornato, in modo da registrare le evoluzioni e i cambiamenti che avvengono naturalmente all’interno dell’azienda.

